首页
>
学习园地
>
学习园地
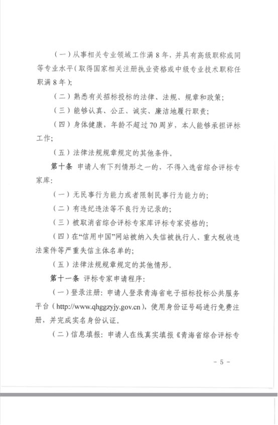
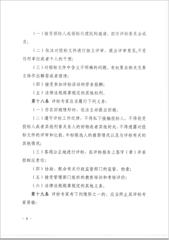
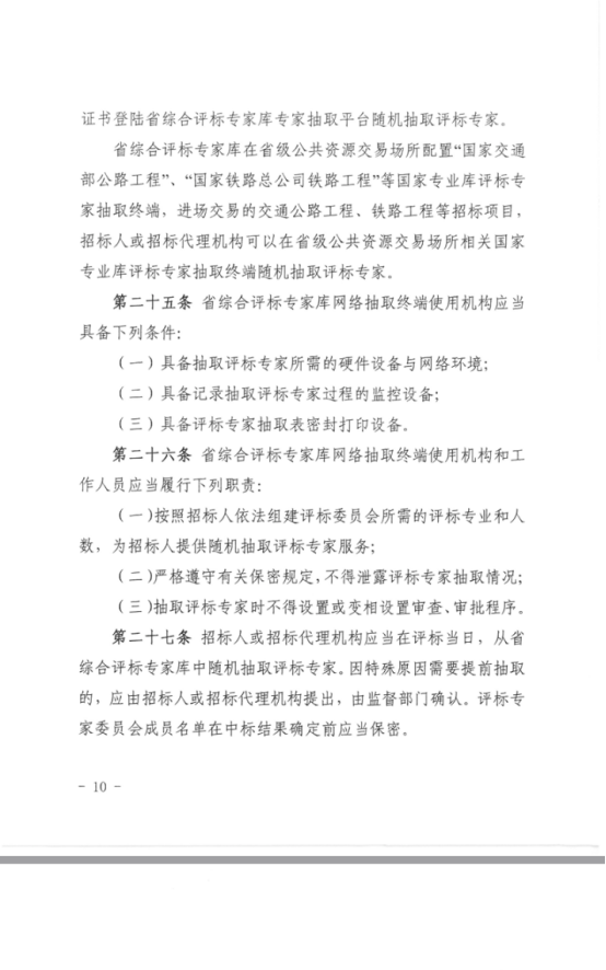
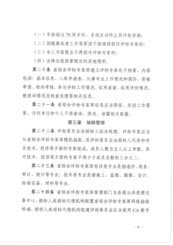
青海省政务服务监督管理局 青海省发展和改革委员会关于印发《青海省综合评标专家库和评标专家管理办法》的通知
【 信息时间:2023/08/30 10:32:00  阅读次数:
】
【
我要打印
】 【
关闭
】
附件如下:
青海省政务服务监督管理局 青海省发展和改革委员会关于印发《青海省综合评标专家库和评标专家管理办法》的通知.docx