首页
>
新闻中心
>
通知公告
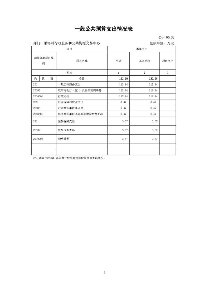
果洛州行政服务和公共资源交易中心2018年度部门决算
【 信息时间:2020/03/20 18:32:00  阅读次数:
】
【
我要打印
】 【
关闭
】
附件如下: